黄瓜视频免费看,黄瓜视频91APP,黄瓜成人在线视频,黄瓜视频APP深夜无限观影

微信谘詢

400-888-5135

3nh@3nh.com

行業應用

D65標準光源箱的分類和使用方法

發布時間:2023-03-13 17:19:35  

D65標準光源箱,簡單來說就是配置了D65光源的標準光源箱。這類光源箱在市場上比較常見,使用最為廣泛。本文主要介紹了D65標準光源箱的分類和使用方法。

標準光源箱

D65標準光源箱的分類

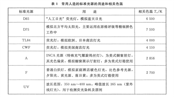
D65標準光源箱,這種命名方法是從光源箱的種類上來說的。事實上,市場上絕大多數的標準光源箱都配置有D65光源。D65標準光源箱標準光源箱同所有光源箱一樣,是一種固定式裝置,由人造標準光源和評級工作台兩部分組成。光源箱由幾種標準光源同時安裝在一台標準光源箱內,常用D65標準光源箱的標準光源有以下幾種。

常見人造標準光源的用途以及色溫

當然,並不是每種D65標準光源箱都會同時配置八種標準光源,它們是自由組合的。D65標準光源箱標準光源箱從配置光源上來說,又可以分為D65四色標準光源箱、D65五色標準光源箱、D65六色標準光源箱、D65七色標準光源箱、D65八色標準光源箱五種,常見的規格及配置見下表。

光源箱的常見規格和配置

D65標準光源箱的使用方法

D65標準光源箱,整體來說,是很好用的,主要用於評定樣品的色牢度等級、色差以及配色打樣、鑒別熒光物質等。但是,在使用中隻需要遵循一定的標準和規範,具體說來,有以下幾點:

1. 嚴格按照標準光源對色燈箱使用說明操作,並且遵守說明書內列出的一切警告以及安全措施。

2. 應該在穩定的電壓環境下使用標準光源對色燈箱,遭遇雷雨天氣時,應該禁止使用對色燈箱,並且切斷電源。

3. 使用時要小心,不要弄汙燈箱內壁,發覺有汙漬或油漆剝離,便應馬上派人員修正或更換內壁板。

4. 記錄燈管使用時間,如果燈管出現老化現象,應該及時更換燈管,以保證檢測結果的精準度。

5. 不要頻繁關閉開啟燈箱,以免縮短燈管壽命。在不必要的情況下,要盡量避免多種光源間的反複切換,以延長燈管的有效使用壽命。

 

 

 


在線客服
聯係方式
  • 400-888-5135
  • 3nh@3nh.com
網站地圖